7. Project Development
7.1 Introduction
Transitioning from a theoretical model to a functional underwater prototype involves a rigorous process of synthesis and troubleshooting. This chapter documents the technical execution of the project, detailing the mechanical assembly, electronic integration, and software architecture of the MARIS HABITATS system.
It serves as a technical log of the development lifecycle, highlighting how the theoretical foundations established in Chapter 2 were translated into physical components. From the challenges of ensuring watertight integrity for the sensor housing to the optimization of low-power data transmission, this section provides a comprehensive look at the engineering hurdles overcome during the fabrication and programming phases.
7.2 Ideation
The goal of our project is to design artificial marine habitats that can help endangered fish species and corals thrive again. Climate change and the warming of the oceans are disturbing marine ecosystems and damaging the natural balance of life underwater. Because of this, many species are losing safe places to live, hide, feed, and grow. Our design is therefore focused on supporting nature itself, especially fish, corals, and other marine organisms.
From the beginning, we knew that the structure had to meet several important requirements. It had to be modular, so that different units could be combined and adapted depending on the location and the needs of the ecosystem. It also had to be made from a material that would not harm the marine environment. Since corals need to grow on the structure, the material had to be suitable for marine life and preferably porous. At the same time, the habitat could not be too large or too heavy, because that would make transport and installation difficult. However, it still needed enough weight and stability to remain in place and resist sea currents.
To develop our concept, we started with brainstorming sessions and research into similar existing projects. We looked at different types of artificial reefs and marine restoration systems, and we also studied which materials could safely be used in the sea. During this ideation phase, we created around six to seven different structural concepts. While the overall shapes of these concepts were quite similar, the main differences were in the materials and possible additional features such as sensors.
We explored several material options, including basalt fabric-reinforced structures, polymer-clay, bacterial HSC, ECOncrete, recycled glass, and Biorock. Each material had its own advantages and disadvantages. Some were more expensive, while others were less suitable for coral growth or did not provide the level of porosity needed by marine organisms. Since fish and corals benefit from rough and porous surfaces, this became an important factor in our decision-making process.
After comparing the different options, we selected basalt fabric as the most suitable material for our design. This material offered a strong balance between cost, weight, stability, and ecological suitability. It is not overly expensive, heavy enough to remain stable underwater, and easy to shape into modular forms. In addition, its porous surface makes it a good choice for encouraging coral growth and creating shelter for fish. For these reasons, basalt fabric was chosen as the best material for our final concept.
7.3 Concept
7.4 Design
7.4.1 Introduction
This section presents the development of the artificial marine habitat concept. The aim was to design a structure that is both ecologically suitable for marine life and technically feasible to produce and deploy underwater. Throughout the design process, attention was given to stability, modularity, material choice, and the ability of the habitat to support a wide variety of species.
The concept was developed through sketches, design variations, and structural ideas that were gradually refined into a more practical and adaptable solution. The following subsections describe the design considerations and the structural concepts explored so far.
7.4.2 Design
The design phase focused on creating a habitat that could function as a safe and supportive environment for marine organisms. Several key requirements were identified from the beginning. The structure must be heavy enough to remain stable underwater, with anchoring to the seabed if necessary. It should also be modular, so that it can be expanded and adapted over time depending on the needs of the site.
Another important design aspect is the material. The habitat should be made from a material that allows algae and other marine organisms to attach and grow easily. For this reason, a rough surface is important. In addition, the design should include openings of different sizes, together with indentations and protrusions, so that both small and large species can find shelter. Height is also an important factor, as it helps create a more natural, cliff-like underwater environment.
During this stage, the work included initial structural drafts, material selection, detailed drawings, a 3D model with load and stress analysis, and a colour palette. These elements helped guide the development of the habitat concept into a more realistic and applicable design.
7.4.3 Structure
(i) initial structural drafts; (ii) material selection; (iii) detailed drawings; (iv) 3D model with load and stress analysis; (v) colour palette.
The structural development of the habitat started with initial sketches and concept ideas. At this stage, attention was given to material selection, detailed drawings, 3D modelling with load and stress analysis, and the overall appearance of the structure. The images shown are illustrative examples of the concept.
Several important structural requirements were identified. The habitat must be heavy enough to remain stable underwater and, if needed, be anchored to the seabed. It should also be modular, so it can be expanded over time. The material must support the growth of algae and other marine organisms, which is why a rough surface is important. In addition, the structure should include openings of different sizes, as well as indentations and protrusions, to provide shelter for different species. Height is also important, as it helps mimic a cliff-like environment (see Figure 1 for illustration).
Another concept is a hexagonal module supported by six pillars, which lift the structure above the seabed and avoid fully blocking the movement of species living close to it. On top of the pillars lies a hexagonal base with surfaces designed to encourage the growth of marine vegetation and other organisms.
The edges of the module are serrated so that multiple units can connect securely, like puzzle pieces, without horizontal displacement. This creates a stable and adaptable modular system that can be expanded depending on the site. The design also allows openings of different sizes, providing shelter for both small and large fish species.
Figure 2 illustrates the proposed habitat modular design.
Figure 2 presents the hexagon drawings.
| |
Other structural ideas were also considered, although they have not yet been implemented. One idea was to vary the size of the arches formed by the pillars in order to accommodate different species, while some sides could be made into full walls to create more enclosed shelter spaces. Another proposal was to include a larger base element that could serve as both a connection point for the modules and an anchoring system to improve stability against currents and waves.
A first variation of this concept used larger and smaller pillar-based units to create openings of different sizes. These elements could be stacked, fitted into one another, or placed flat on the seabed, making the system flexible and adaptable. (See Figure 3).
After further research, another structural concept was developed that may be taken forward. This design is modular, allowing the elements to be stacked and connected in different ways depending on the site. As a result, the structure can create both larger and smaller openings and can be extended vertically and horizontally.
One of the main advantages of this concept is its flexibility. It can cover a large area of the seabed and create a more complex habitat for fish, corals, algae, and other marine organisms. By changing the arrangement of the modules, the structure can provide shelter and living space for both small and large species.
Another advantage is that the design is relatively easy to manufacture. Its simple modular form makes it suitable for construction in concrete and other possible materials for the final habitat. (See Figure 4 and Figure 5).
| |
7.5 Smart System
7.5.1 Hardware
Black Box Diagram
Throughout this project, we explored various approaches to data collection. Initially, Version 1 was developed, while this version enabled continuous data communication, it proved to be highly complex and more prone to potential failures. Based on these findings, Version 2 was selected as the preferred because it prioritises robustness, reduced complexity, and ease of deployment, while accepting compromises regarding limited operational duration and the lack of continuous data communication.
Version 1 (V1) Buoy-Connected System
Figure 6 presents the smart system black box diagram. The system corresponds to a living laboratory where the:
- Sun (top left corner) is the source of energy. A buoy equipped with solar panels on top will store power in a battery and provide power to the system.
- Sea water (bottom right corner) is the growth medium. Four sensors will monitor the water environmental conditions (diamond).
- Fish and sea life (bottom left corner) are under observation. Fish and algae will be monitored (presence and size) to determine biodiversity and measure photosyntethic effects and chlorophyll on surfaces.
All this data will be reunited and sent to the On Board Computer (OBC) while also getting a timestamp by a Real Time Clock (RCT). All this will be powered by the battery through a Power Management System (PMS) that received the power from the buoy.
Both the buoy and the structure will have a positioning module, that will count with a Inertial Measuring Unit (IMU), a Doppler velocity Log (DVL) and a Global Navigation Satellite System (GNSS) receiver, to have everything registered about the position of both elements and make sure nothing goes wrong due to external factors such as storms, currents or human factors.
From the structure to the buoy, there will be a chain and a cable, for both structural support and data and power connection between the 2 elements. Finally, all the data collected will be sent to a data center, this will be done via the standard Iridium Satellite Network.
The main output will be a report with all the obtained data.
| |
Version 2 (V2) Smart Block System
Figure 7 illustrates a simplified, self-contained underwater monitoring system integrated into our modular artificial reef structure.
In this configuration, the system is based on a “Smart Block” that houses all electronic components, including the power supply, sensors, and data storage, eliminating the need for external infrastructure such as surface buoys, solar panels, or cable connections.
The system is powered by an internal battery designed for approximately 49 days of operation, after which maintenance is required. Environmental data is collected via sensors that measure pressure (depth), temperature, pH, and conductivity. All collected data is stored locally on an SD card; real-time transmission is not possible. Consequently, data retrieval and system maintenance are performed manually by divers, who replace the battery at regular intervals and collect the stored data. After retrieval, the data is transferred to a research facility for analysis and evaluation, ultimately contributing to environmental monitoring and reporting.
Microcontroller & Battery
We chose to use the Arduino Uno R4 Minima microcontroller. This version does not include WiFi or Bluetooth, but we would not have any use for those features underwater anyway.
The battery we used is a 12 V 10 Ah lead-acid battery. Since it is a lead-acid battery, it should not be discharged more than 50 %.
Based on the total power consumption of the system and the battery capacity, one charge would last approximately 49 days.
To save energy, measurements are performed only once per hour. The system is designed to be active for only 2 minutes per hour, which should be more than sufficient for the sensor values to stabilize and for the data to be written to the SD card.
The total power consumption of the system is 1.505 W.
Battery capacity: 12 V × 10 Ah × 0.5 = 60 Wh
Daily energy consumption (2 min/hour operation): 1.505 W/30 × 24 h = 1.204 Wh
Number of days: 60 Wh / 1.204 Wh = 49.83 d
Sensors
Selecting sensors was quite challenging, as most sensors such as pH and conductivity probes are designed for temporary measurements and not for long term submersion. Additionally, the sensors must withstand the high pressure at the seabed, and many are not suitable for seawater. This resulted in expensive sensors, mainly sourced from suppliers in the United States.
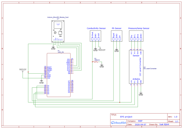
The BarXT sensor measures both pressure and temperature. From the pressure data, the depth can be calculated. An I2C level converter is required to convert the 3.3 V logic signal to 5 V so it can be read by the Arduino.
The pH sensor is sourced from Atlas Scientific. It is used together with a pH Surveyor, which converts the signal into an analog signal that can be directly read by the Arduino’s analog inputs.
For the conductivity sensor, no similar ready-made solution was available. It outputs a current signal of 4 mA–20 mA, which must be converted into a voltage of 0 V–5 V to be read by the Arduino. This is done using a 250 Ω resistor, according to Ohm’s law (U=I×R).
0.004 A × 250 Ω = 1 V
0.020 A × 250 Ω = 5 V
Enclosure
The enclosure is one of the most critical and costly components of the system, as it must withstand high external pressure at the seabed. Suitable enclosures are therefore difficult to source.
A pressure relief valve is installed to regulate internal pressure. Additionally, condensation is expected to form inside the enclosure due to temperature differences between the internal air and the surrounding environment. To mitigate this, silica gel packets are placed inside the enclosure to absorb moisture.
The sensors from Atlas Scientific use ¾“ NPT threads, while the enclosure is designed with M10 threads. This requires sealing the existing holes and machining new threaded openings in the enclosure.
However, the sensor from Blue Robotics is equipped with M10 threads, allowing direct installation into the enclosure without modification.
| Sensor | Type | Power supply (V) | Current (A) | Price (€) | Quantity | Supplier | Link | Other/Comment |
| BarXT | Depth / Pressure / Temp | 2.5 - 5.5 | 0.0015 | 329.19 | 1 | Bluerobotics | Link | |
| I2C Level Converter | Level converter board | 5 | 25.65 | 1 | Bluerobotics | Link | ||
| Surveyor™ Analog pH Sensor / Meter | pH surveyor | 3.3 - 5.5 | 0.003 | 21.52 | 1 | Atlas Scientific | Link | |
| Industrial pH Probe – No Temp | pH test probe | 3.3 - 5.5 | 531.45 | 1 | Atlas Scientific | Link | ||
| Industrial Conductivity Kit K 1.0 | Conductivity | 9.0 - 36.0 | 0.045 | 595.05 | 1 | Atlas Scientific | Link | Calibration certificate |
| Total | 0.0495 | 1502.86 |
| Product | Type | Power supply (V) | Current (A) | Output | Price (€) | Quantity | Supplier | Link | Comment |
| Adafruit 254 | SD - module | 3.3-6 | 0.1 | 6.45 | 1 | Mouser | Link | ||
| Arduino ABX00080 | Microcontroller | 6-24 | 0.038 | 5 V / 3.3 V | 16.69 | 1 | Mouser | Link | |
| FDMM004GMC-XE00 | MicroSD - card | 21.88 | 1 | Farnell | Link | ||||
| MC3090082 | Silica gel (moisture absorber) | 42.26 | 1 | Farnell | Link | Pack of 100 | |||
| REC10-12 | Lead-acid battery | 10 Ah 12 V | 71.32 | 1 | Farnell | Link | |||
| Watertight Box 5L | Underwater electrical box | 805.66 | 1 | Bluerobotics | Link | ||||
| Pressure Relief Valve | Pressure Relief Valve (M10) | 27.85 | 1 | Bluerobotics | Link | ||||
| WetLink Penetrator Blank | Penetrator blank (M10) | 28.20 | 6 | Bluerobotics | Link | 4.70 * 6 | |||
| MCMF0W4BB2500A50 | 250 Ω resistance | 0.29 | 1 | Farnell | Link2 | ||||
| Adafruit 2670 | Perfboard / Breadboard | 4.26 | 1 | Mouser | Link | Pack of 10 | |||
| M316 SOA2CSS50- | M3 screws for perfboard | 5.55 | 1 | Farnell | Link | Pack of 50 | |||
| Total | 0.138 | 1030.41 |
KEEP GOING
(ii) hardware component selection (use tables to compare the different options for each component; (iii) detailed schematics; (iv) power budget.
7.5.2 Software
Describe in detail the: (i) use cases or user stories for the smart device and app; (ii) selection of development platforms and software components (use tables to compare the different options); (iii) component diagram.
7.5.3 Packaging
Present and explain the: (i) initial packaging drafts; (ii) detailed drawings; (iii) 3D model with load and stress analysis, if applicable.
7.6 Prototype
Refer main changes in relation to the designed solution.
Structure
Detail and explain any changes made in relation to the designed solution, including structural downscaling, different materials, parts, etc.
Hardware
Detail and explain any change made in relation to the designed solution. In case there are changes regarding the hardware, present the detailed schematics of the prototype.
Software
Detail and explain any changes made in relation to the designed solution, including different software components, tools, platforms, etc.
The code developed for the prototype (smart device and apps) is described here using code flowcharts.
Tests & Results
Hardware tests
Perform the hardware tests specified in Tests. These results are usually presented in the form of tables with two columns: Functionality and Test Result (Pass/Fail).
Software tests
Software tests comprise: (i) functional tests regarding the identified use cases / user stories; (ii) performance tests regarding exchanged data volume, load and runtime (these tests are usually repeated 10 times to determine the average and standard deviation results); (iii) usability tests according to the System Usability Scale.
7.7 Summary
Provide here the conclusions of this chapter and make the bridge to the next chapter.




